Cheap 12V to 220V Inverter

Even though today?S electrical appliances are increasingly often self-powered, especially the portable ones you carry around when camping or holidaying in summer, you do still sometimes need a source of 230 V AC - and while we?Re about it, why not at a frequency close to that of the mains? As long as the power required from such a source remains relatively low - here we?Ve chosen 30 VA - it?S very easy to build an inverter with simple, cheap components that many electronics hobbyists may even already have.

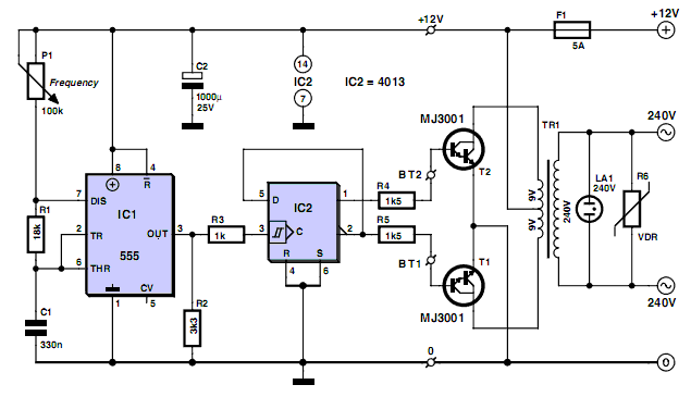
Though it is possible to build a more powerful circuit, the complexity caused by the very heavy currents to be handled on the low-voltage side leads to circuits that would be out of place in this summer issue. Let?S not forget, for example, that just to get a meager 1 amp at 230 VAC, the battery primary side would have to handle more than 20 ADC!. The circuit diagram of our project is easy to follow. A classic 555 timer chip, identified as IC1, is configured as an astable multivibrator at a frequency close to 100 Hz, which can be adjusted accurately by means of potentiometer P1.

Cheap 12V to 220V Inverter Circuit diagram:

Inverter Circuit diagram

As the mark/space ratio (duty factor) of the 555 hasil is a long way from being 1:1 (50%), it is used to drive a D-type flip-flop produced using a CMOS type 4013 IC. This produces perfect complementary square-wave signals (i.E. In antiphase) on its Q and Q outputs suitable for driving the output power transistors. As the output current available from the CMOS 4013 is very small, Darlington power transistors are used to arrive at the necessary hasil current. We have chosen MJ3001s from the now defunct Motorola (only as a semi-conductor manufacturer, of course!) which are cheap and readily available, but any equivalent power Darlington could be used.

These drive a 230 V to dua ? 9 V center-tapped transformer used ?Backwards? To produce the 230 V hasil. The presence of the 230 VAC voltage is indicated by a neon light, while a VDR (voltage dependent hambatan) type S10K250 or S07K250 clips off the spikes and surges that may appear at the transistor switching points. The output signal this circuit produces is approximately a square wave; only approximately, since it is somewhat distorted by passing through the transformer. Fortunately, it is suitable for the majority of electrical devices it is capable of supplying, whether they be light bulbs, small motors, or power supplies for electronic devices.

PCB layout:

invertor-circuit-diagram

Parts List :

Resistors

R1 = 18k?

R2 = 3k3

R3 = 1k

R4,R5 = 1k?5

R6 = VDR S10K250 (or S07K250)

P1 = 100 k potentiometer

Capacitors

C1 = 330nF

C2 = 1000 ?F 25V

Semiconductor

T1,T2 = MJ3001

IC1 = 555

IC2 = 4013

Miscellaneous

LA1 = neon light 230 V

F1 = fuse, 5A

TR1 = mains transformer, 2x9V 40VA (see text)

4 solder pins

Note that, even though the circuit is intended and designed for powering by a car battery, i.E. From 12 V, the transformer is specified with a 9 V primary. But at full power you need to allow for a voltage drop of around 3 V between the collector and emitter of the power transistors. This relatively high saturation voltage is in fact a ?Shortcoming? Common to all devices in Darlington configuration, which actually consists of two transistors in one case. We?Re suggesting a PCB design to make it easy to construct this project; as the component overlay shows, the PCB only carries the low-power, low-voltage components.

The Darlington transistors should be fitted onto a finned anodized aluminum heat-sink using the standard insulating accessories of mica washers and shouldered washers, as their collectors are connected to the metal cans and would otherwise be short-circuited. An hasil power of 30 VA implies a current consumption of the order of 3 A from the 12 V battery at the ?Primary side?. So the wires connecting the collectors of the MJ3001s [1] T1 and T2 to the transformer primary, the emitters of T1 and T2 to the battery negative terminal, and the battery positive terminal to the transformer primary will need to have a minimum cross-sectional area of dua mm2 so as to minimize voltage drop.

The transformer can be any 230 V to dua ? 9 V type, with an E/I iron core or toroidal, rated at around 40 VA. Properly constructed on the board shown here, the circuit should work at once, the only adjustment being to set the output to a frequency of 50 Hz with P1. You should keep in minds that the frequency stability of the 555 is fairly poor by today?S standards, so you shouldn?T rely on it to drive your radio-alarm correctly ? But is such a device very useful or indeed desirable to have on holiday anyway? Watch out too for the fact that the hasil voltage of this inverter is just as dangerous as the mains from your domestic power sockets.

So you need to apply just the same paling aman rules! Also, the project should be enclosed in a sturdy ABS or diecast so no parts can be touched while in operation. The circuit should not be too difficult to adapt to other mains voltages or frequencies, for example 110 V, 115 V or 127 V, 60 Hz. The AC voltage requires a transformer with a different primary voltage (which here becomes the secondary), and the frequency, some adjusting of P1 and possibly minor changes to the values of timing components R1 and C1 on the 555.

Popular Searches

Iklan Atas Artikel

Iklan Tengah Artikel 1

Iklan Tengah Artikel 2

Iklan Bawah Artikel